Aos2设备激活方案
此文档修改自吕中原的钉钉在线文档《AOS2-设备激活方案》,以此文档为准。
1. 概述
通过为每个设备生成唯一标识,精准判断该设备本次安装行为是否为设备首次安装(设备激活)。其中,对于 H5 端和 Web 端,将不存在设备激活和设备重装的概念,在本次方案中不考虑。
本文档重点解决以下几个问题,同时作为 AOS2 服务开发的指导文档。
-
异常设备标识的检测
-
设备唯一标识的生成
-
设备激活的判定
基础流程图:
2. 异常设备标识的检测
按照不同的终端类型和系统类型,对不同的设备标识的合理性进行检测
移动端
安卓
| 设备标识 | 名称 | 合理性检测方式 |
|---|---|---|
| IMEI | 设备硬件序列号 | 字符合法性检查(0~9、a~f、A~F);合理长度在10位到32位之间;对于连续出现超过5个0的标识为不合法 |
| OAID | 应用匿名标识符匿名标识符 | 字符合法性检查(0~9、a~f、A~F);OAID的合理长度在14位到64位之间;常见的空值有00000000-0000-0000-0000-000000000000;对于连续出现超过5个0的标识为不合理 |
| ANDROIDID | 安卓ID | 字符合法性检查(0~9、a~f、A~F);长度检查:合理长度大于5 |
| MAC | MAC地址 | 字符合法性检查(0~9、a~f、A~F);长度检查:长度等于17 |
IOS
| 设备标识 | 名称 | 合理性检测方式 |
|---|---|---|
| IDFA | 广告追踪标识 | 字符合法性检查(0~9、a~z、A~F); 长度等于36,且为”8-4-4-4-12”格式;连续的0 不超过5个;常见的空值:00000000-0000-0000-0000-000000000000 |
| IDFV | 开发者应用标识 | 字符合法性检查(0~9、a~f、A~F); 长度等于36,且为”8-4-4-4-12”格式;连续的0 不超过5个;常见的空值:00000000-0000-0000-0000-000000000000 |
鸿蒙
| 设备标识 | 名称 | 合理性检测方式 |
|---|---|---|
| AAID | 应用匿名标识符 | 字符合法性检查(0~9、a~f、A~F); 长度等于36,且为”8-4-4-4-12”格式;连续的0 不超过5个;常见的空值:00000000-0000-0000-0000-000000000000 |
| ODID | 开发者匿名设备标识符 | 字符合法性检查(0~9、a~f、A~F); 长度等于36,且为”8-4-4-4-12”格式;连续的0 不超过5个;常见的空值:00000000-0000-0000-0000-000000000000 |
| ASSETSTOREKIT | 鸿蒙钥匙串数据 | 字符合法性检查(0~9、a~f、A~F); dwplatid =1 时 ,长度等于36 dwplatid =9 时 ,长度等于48 |
PC端
| 设备标识 | 名称 | 合理性检测方式 |
|---|---|---|
| DiskSerial | 系统盘的硬盘序列号 | 长度检查:长度大于8 |
| MAC | 网卡MAC地址 | 长度检查:长度等于17 |
3. 设备唯一标识的生成
3.1 处理流程图
设备状态:
- 数据的存储格式为:索引集合 + 对象集合
- 存储数据库:MogoDB
- 库名:aos_devide
索引集合结构:
| 字段 | 名称 | 是否建立索引 | 数据类型 | 值内容 |
|---|---|---|---|---|
| _id | 设备标识索引 | 是 | string | 按照不同集合,分别用于存放:oaid\ imei\ androidid\ mac\ idfa\ idfv\ keychain\ aaid\ odid\ assetstorekit |
| dev_id | 设备唯一ID | 否 | string | 生成的设备唯一ID |
| dev_num | 该索引下的设备数 | 否 | int32 |
对象集合结构:
| 字段 | 名称 | 是否建立索引 | 数据类型 | 值内容 |
|---|---|---|---|---|
| dev_id (_id) | 设备唯一ID | 是 | string | 生成的设备唯一ID |
| os | 端类型 | 否 | int | 取值dwTOStype |
| company | 终端生产厂商 | 否 | string | 设备厂商,字段不加密 |
| unittype | 终端设备型号 | 否 | string | 设备型号,不加密 |
| dev_time | 安装时间(首次、最近一次安装时间) | 否 | json | 该设备在产线的首次/最近一次安装时间 |
对象数据结构示例:
1
2
3
4
5
6
7
8
9
10
11
12
13
14
15
16
{
"_id": "1346a51c6s54d64894bd",
"os": 1,
"company": "VIVO",
"unittype": "vivoplayerno1",
"dev_time":{
"1": {
"ft": "17451651968",
"lt": "17451651968",
},
"3": {
"ft": "17451651969",
"lt": "17451652222",
}
}
}
3.2 设备唯一ID 的生成规则
生成算法:
- 类型:String
- 长度: 32 char
- 各字节含义:
1
2
3
|<-2位->|<-2位->|<---- 8位 ---->|<--------- 10位--------->|<- 2位->|<-- 4位-->|<-- 4位-->|
| 终端 | 端 | 随机字符 | 时间戳 | 机器码 | 自增ID | 保留位 |
- 含义解释:
- 终端:区分 PC、移动端、TV 端(m_nTType)生成方式:按当前设备终端的枚举值填写,补齐长度。举例:01-PC 端,02-移动端。
- 端:IOS \安卓 \鸿蒙(m_dwTOStype)
- 生成方式:按当前设备端类型填写,补齐长度。举例:1-Windows ,2-安卓 , 3-IOS。
- 自增ID:服务器产生的自增 ID
- 机器码:服务器的编号码(在 TKAOS2Service.ini 中定义)。
- 【占位】
3.3 业务处理流程
-
判断终端类型和端类型
终端类型:使用 TK_ENUM_CLTCTRLINFO_ID_TERMINALTYPE 区分;1-PC、2-移动端端类型:使用 TK_ENUM_CLTCTRLINFO_ID_OSTYPE 区分。字典见下方
1 2 3 4 5 6 7 8 9
TK_ENUM_CLTCTRLINFO_OSTYPE_RESERVE = 0, // 保留 TK_ENUM_CLTCTRLINFO_OSTYPE_WINDOWS = 1, // Windows TK_ENUM_CLTCTRLINFO_OSTYPE_ANDROID = 2, // Android TK_ENUM_CLTCTRLINFO_OSTYPE_IOS = 3, // IOS TK_ENUM_CLTCTRLINFO_OSTYPE_WINDOWSPHONE = 4, // Windows Phone TK_ENUM_CLTCTRLINFO_OSTYPE_ANDROIDTV = 5, // Android TV TK_ENUM_CLTCTRLINFO_OSTYPE_ANDROID_SIMULATOR= 6, // Android Simulator TK_ENUM_CLTCTRLINFO_OSTYPE_IOS_SIMULATOR = 7, // IOS Simulator TK_ENUM_CLTCTRLINFO_OSTYPE_HARMONYOS = 8 // 鸿蒙
-
对于不同的端类型对其相关设备标识进行检测,对于不合理的设备标识不在业务中使用。合理性监测规则见_异常设备标识的检测_。
-
按照上述_2.异常设备标识的检测_ 中的检测规则,筛除异常值。
-
查询每类设备的异常标识库,排除异常标识。(主要解决不同厂家的默认值问题和黑灰产异常设备问题)
-
-
不同终端和端类型,采用不同的设备标识组来查找和生成设备唯一标识。
-
PC端设备标识:DiskSerial、MAC查找规则:同时使用DiskSerial 和MAC 查询设备标识库,若查找到设备,判断设备名称(TK_ENUM_CLTCTRLINFO_ID_TERMINALDEVICENAME)是否相同。优先使用设备名称相同的,其次优先选择DiskSerial结果 。 -
移动端
- 安卓
- 设备标识:OAID、ANDROIDID、IMIE、MAC
-
3.4 设备标识的MogoDB的表结构
如下表格拷贝自钉钉共享文档《设备标识的MogoDB的表结构.xlsx》
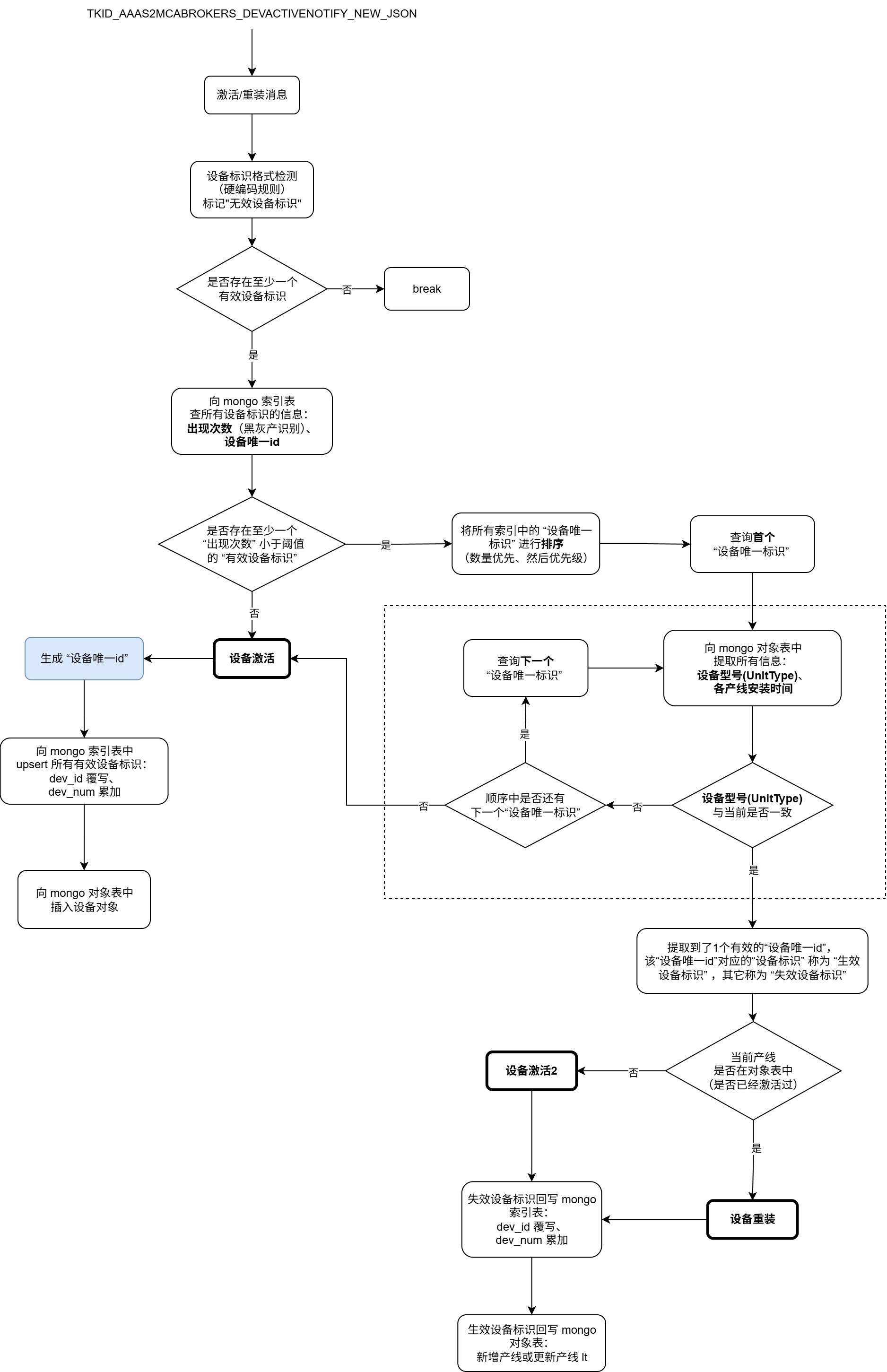
4. 设备激活的判定
如何判定设备激活:
需要新生成一个设备激活ID,或是content对象中该产线已经被激活过时,则判定为设备激活(if_first =1)。
逻辑处理字段格式
| 字段名 | 类型 | 含义 | 说明 |
|---|---|---|---|
| if_first | int | 是否为设备激活 | 1-设备激活 / 0-设备重装 |
| dev_ident | string | 设备的激活ID(设备ID) | |
| dev_ftime | int64 | 设备首次安装时间(时间戳) | 举例:1702067108 |
| dev_ltime | int64 | 设备最近一次安装时间(时间戳) | 举例:1752067108 |
| dev_anomaly | int | AOS2处理该设备时的错误码 | 错误码见 aos2::ErrorCode |
数据样例:
1
2
3
4
5
6
7
{
"if_first ": 1,
"dev_ident": "6f3425c007203f0a54c8db2865a409", //生成方式未确定
"dev_ftime": 1702067108,
"dev_ltime": 1752067108,
"dev_anomaly": 0
}
AOS2 服务激活重装实现流程图:
如下流程图见本地文件《AOS2_激活重装判断流程.drawio》
说明:在进行设备型号验证(UnitType)时,以下两种情况不参与设备型号验证:
- 官方包(G_SITEID=12300052)。因官方包历史数据的设备型号存在异常值,导致该字段无法进行验证。
- IOS设备。IOS设备的设备型号字段不符合采集规范,因此无法使用。
5. 其他
5.1 IOS的设备排重
见钉钉在线文档《MCA-通用HTTP请求接口》,接口要求同见这个文档。
5.2 上下游协议
上游-MCABROKER
激活协议:
1
2
3
4
5
6
7
8
9
10
11
12
13
14
15
16
17
18
19
20
/********************************************************************
协议:广告推广激活通知接口-新版-JSON
说明:AAABrokerSrv -> MCAbrokerSrv 激活,增加补充数据
********************************************************************/
#define TKID_AAAS2MCABROKERS_DEVACTIVENOTIFY_NEW_JSON (TKID_MSG_MCA_BASE + 0x11)
//请求:
typedef struct tagTkReqAAAS2MCABROKERS_DEVACTIVENOTIFY_NEW_JSON {
inline DWORD GetMsgGroup()
{
return rand();
};
TKHEADER header;
TKSUFFIXIDX data; //JSON补充字段
TKSUFFIXIDX stSufCtrlIdent; //控制标识
} TKREQAAAS2MCABROKERS_DEVACTIVENOTIFY_NEW_JSON, * PTKREQAAAS2MCABROKERS_DEVACTIVENOTIFY_NEW_JSON;
//
//回馈:
typedef struct tagTkAckAAAS2MCABROKERS_DEVACTIVENOTIFY_NEW_JSON {
TKHEADER header;
} TKACKAAAS2MCABROKERS_DEVACTIVENOTIFY_NEW_JSON, * PTKACKAAAS2MCABROKERS_DEVACTIVENOTIFY_NEW_JSON;
HTTPS 请求协议:
1
2
3
4
5
6
7
8
9
10
11
12
13
14
15
16
17
18
19
20
/************************************************************************
协议:HTTPS查询请求
说明:WBS -> MCABrokerSrv
返回码:
************************************************************************/
#define TKID_WBS2MCABROKERS_HTTPS_QUERY (TKID_MSG_MCA_BASE + 0x16)
//请求:
typedef struct tagTkReqWBS2MCABrokerHttpsQuery {
TKHEADER header;
TKSUFFIXIDX data;
} TKREQWBS2MCABROKERHTTPSQUERY, * PTKREQWBS2MCABROKERHTTPSQUERY;
//回馈:返回体格式有严格要求
typedef struct tagTkAckWBS2MCABrokerHttpsQuery {
TKHEADER header;
TKSUFFIXIDX data;
} TKACKWBS2MCABROKERHTTPSQUERY, * PTKACKWBS2MCABROKERHTTPSQUERY;
下游-MCAService
激活协议:
1
2
3
4
5
6
7
8
9
10
11
12
13
14
15
16
17
18
19
20
21
/********************************************************************
协议:广告推广激活通知接口-新版-JSON
说明:AAABrokerSrv -> MCAbrokerSrv 激活,增加补充数据
********************************************************************/
#define TKID_AAAS2MCABROKERS_DEVACTIVENOTIFY_NEW_JSON (TKID_MSG_MCA_BASE + 0x11)
//请求:
typedef struct tagTkReqAAAS2MCABROKERS_DEVACTIVENOTIFY_NEW_JSON {
inline DWORD GetMsgGroup()
{
return rand();
};
TKHEADER header;
TKSUFFIXIDX data; //JSON补充字段
TKSUFFIXIDX stSufCtrlIdent; //控制标识
} TKREQAAAS2MCABROKERS_DEVACTIVENOTIFY_NEW_JSON, * PTKREQAAAS2MCABROKERS_DEVACTIVENOTIFY_NEW_JSON;
//
//回馈:
typedef struct tagTkAckAAAS2MCABROKERS_DEVACTIVENOTIFY_NEW_JSON {
TKHEADER header;
} TKACKAAAS2MCABROKERS_DEVACTIVENOTIFY_NEW_JSON, * PTKACKAAAS2MCABROKERS_DEVACTIVENOTIFY_NEW_JSON;
TKUSERCTRLIDENT 的对应关系:
| 字段 | 含义 | 说明 | 类型分类(仅对使用的分类) |
|---|---|---|---|
| dwBL_ID | 用于区分业务逻辑 | 业务线ID | 业务标识 |
| dwPL_ID | 用于区分业务逻辑和状态记录 | 产品线ID | 业务标识 |
| dwPlatID | 平台类型 | 1-客户端 ,9-SDK | 业务标识(预留) |
| nTType | 终端类型 | 0-默认,1-PC,2-手机 | 设备类型标识(预留) |
| dwTOStype | 操作系统 | 端类型 | 设备类型标识 |
| szTCompany | 终端设备类型,设备厂商 | 终端厂商 | 设备类型标识 |
| szTUnitType | 终端设备型号,设备型号 | 设备型号 | 设备类型标识 |
| szOSBitNum | 系统位数 | 设备类型标识(预留) | |
| dwInternetIP | IP地址 | 需要解析为IP的格式 | (预留) |
| szRealImei | IMEI | IMEI | 设备标识 |
| szSysUUID | UUID,本次安装范围内唯一 | UUID | 设备标识(特殊规则) |
| szSerialNumber | TV的设备序列号 | 设备标识(预留) | |
| szTVBoxDeviceID | Box的唯一标识 | 设备标识(预留) | |
| szIDFA | IDFA | IDFA | 设备标识 |
| szAndroidID | Andoridid ,安卓ID | ANDROIDID | 设备标识 |
| szOAID | OAID | OAID | 设备标识 |
| szKeychain | 苹果钥匙串信息 | Keychain | 设备标识 |
| szUnifiedKeychain | 苹果钥匙串信息(部分游戏统一) | 设备标识(预留) | |
| szIDFV | IDFV(苹果) | IDFV | 设备标识 |
| szAAID | AAID(鸿蒙) | AAID | 设备标识 |
| szODID | ODID(鸿蒙) | ODID | 设备标识 |
| szAssetStoreKit | 鸿蒙的钥匙串信息 | Assetstorekit | 设备标识 |
| szMac | MCA地址 | MAC | 设备标识 |



